【中检院】关于新版GB 9706系列标准检验资质认定有关情况的公告(2024年8月)
2024-08-1435

各相关单位:
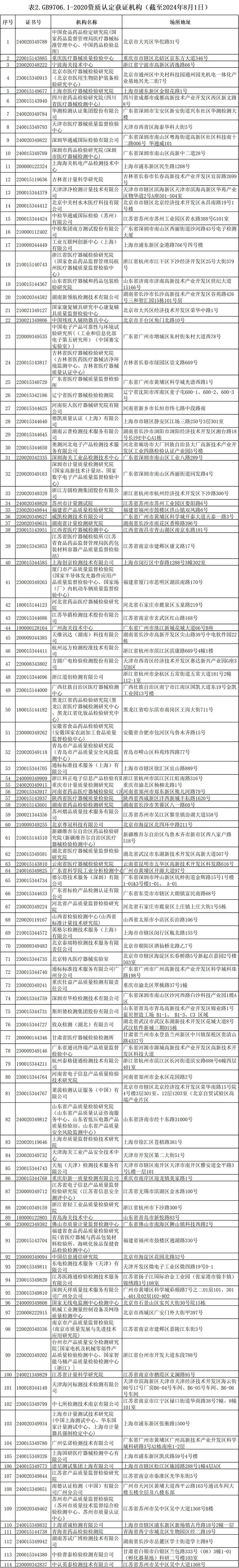
按照《国家药监局综合司关于印发〈GB 9706.1-2020及配套并列标准、专用标准实施工作方案〉的通知》要求,为全面摸清底数,我院统计了截至2024年8月1日,75个新版GB 9706系列标准检验资质认定情况和GB 9706.1-2020、YY 9706.102-2021获证机构信息(见附件)。现对上述信息予以公告,供各相关单位参考,以加快推进新版GB 9706系列标准实施。更多详情请访问国家市场监管总局检验检测机构资质认定网上审批系统“资质认定获证机构能力查询”平台:http://cma.cnca.cn/cma/solr/tBzAbilitySearch/list。 附件:新版GB 9706系列标准检验资质认定有关情况(2024年8月)
中检院
2024年8月13日
【附件】
附件1:新版GB 9706系列标准检验资质认定有关情况(2024年8月).xlsx
(阅读原文点击下载)


【声明】本文为转载,中国医疗器械行业协会不对其准确性及观点负责。如涉及版权问题请联系010-65499352,我们将立即处理,以保障各方权益。
近期微信公众平台调整了推送机制
“中国医疗器械行业协会”设为星标
点我访问原文链接