
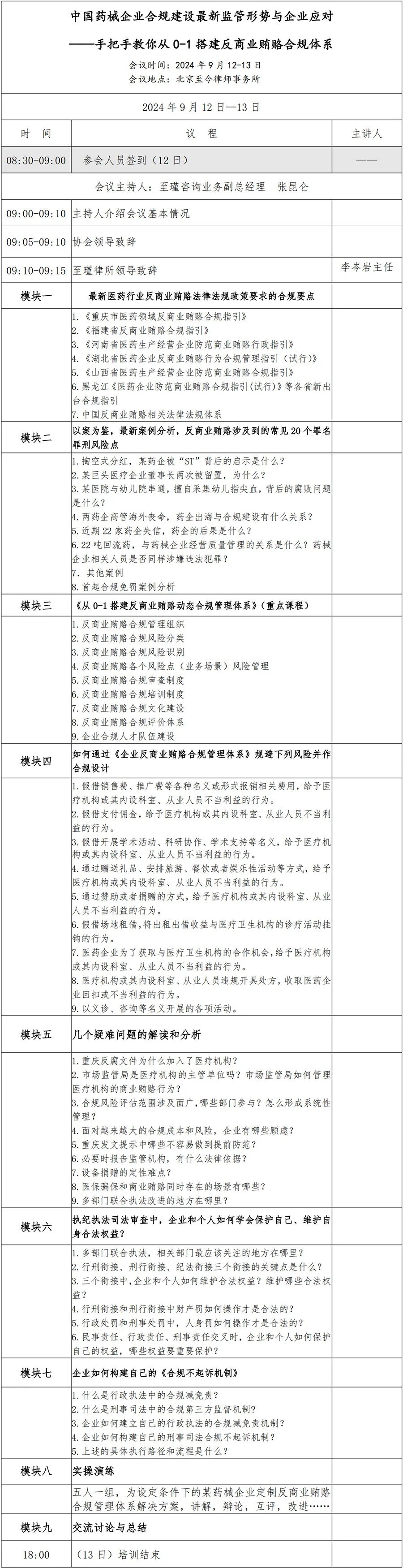
近年来,医疗、医药行业反腐执行力度的不断加强,特别是2023年十四部委联合发布《关于印发2023年纠正医药购销领域和医疗服务中不正之风工作要点的通知》,其中明确要求:整治医药产品销售采购中的不正之风问题。重点是医药产品销售过程中,各级各类医药生产经营企业及与之关联的经销商、医药代表,以各种名义或形式实施“带金销售”,给予医疗机构从业人员回扣、假借各种形式向有关机构输送利益等不正之风问题等问题。药、械购销领域的合规监管已成为政府监管部门和社会公众共同关注的重点,也是药品、医疗器械生产及经营企业高质量发展之路上的必修课。为此,协会携手至瑾律师事务所、至瑾咨询共同开展“药械企业合规管理培训会”,为药械企业搭建合规管理体系出谋划策、答疑解惑,有效提升合规管理水平,增强风险防控能力。1、会议详情
2、培训师资介绍
培训地点:
至瑾律师事务所(北京市朝阳区大望路万达广场10号楼2302)医药、医疗器械企业的管理者,合规、法务、财务、审计、市场营销、准入等部门负责人。

本次培训收费标准为¥4800/人(费用包含培训、课程资料、午餐、参训证书),交通食宿自理。统一社会信用代码:91110108MA01ADTK62银行账号:110060577018800011602
李梦菲:
张昆仑:

李岑岩
医药、医疗、医保、医美合规推行者
2014年创办北京至瑾律师事务所
专著及论文:
合著:
专业独创:
服务范围:
成功案例:
培训项目:

北京至瑾律师事务所执业律师、合规部主任
北京市石景山区青少年法律赋能基地未成年人保护中心副主任专业与服务
培训项目:中国食品药品企业质量安全促进会”企业合规师”培训擅长领域
医疗专家风险管理、医疗医药企业合规体系建设、医疗机构全方位合规管理、RWS合规管理、第三方检测机构合规管理、药械零售企业合规管理、医疗医药类合同纠纷医药医疗企业合规减免责、合规不起诉体系建立、医疗医药类重大民商事争议解决、行政争议解决。主要业绩
张家口达生颐养大健康产业投资有限公司、华医心诚、医疗传媒集团等百余家医疗集团法律顾问北京健平九星生物医药科技有限公司等多家生物技术、医药器械公司法律顾问河北百安医药科技有限公司等多家医药第三方服务商法律顾问张家口华奥医院、韶关启德医院等多家医疗机构的法律顾问经典案例
某大型医药销售公司(CSO)合作模式设计、合规管理体系设计并辅导落地张家口市全民互联网健康信息平台 运营交易架构设计并辅导落某大型中药销售企业(CSO)合规管理体系设计并辅导落地某大型医生集团公司托管多家医疗机构合规体系设计并辅导落地

现任某大型三级甲等公立医院法务部主任、市州公立医院巡查组专家库成员
经济法学与应用心理学双学位,法学硕士,执业律师,国家二级心理咨询师曾就职于知名媒体,其中报道《医院院长“看病”记:没熟人真不易》、报道《QQ视频斗地主暗藏色情表演 女玩家网上扫黄遭报复》(被司法部核心期刊《法律与生活》收录)、报道《养老市场缺乏扶植 民间资本荷戟彷徨》(被搜狐经济专题选登)。
近期微信公众平台调整了推送机制
“中国医疗器械行业协会”设为星标
点我访问原文链接